目录go(goroutine)控制异步示例结果正确示例总结go(goroutine)控制异步 Go 语言是一种并发编程语言,在 Go 里有一个非常重要的关键字 go(goroutine),一般我们可以用它做一些异步,并发的任务。
目录一、核心原理:单一所有权与通道通信二、实现模式:请求 - 响应式状态操作1. 定义操作协议(Request-Response Protocol)2. 状态持有 goroutine 的实现3. 客户端 goroutine 的交互逻辑三、典型应用场景1. 高并发
目录一、引言二、Goroutine超时控制的核心概念与优势什么是超时控制Goroutine的独特优势特色功能三、基础实现:Goroutine + Channel的超时控制基本原理示例代码优点与局限四、进阶方案:Context与Goroutine的结合为什
目录获取当前进程的 id获取当前 goroutine 的 id使用 runtime 包获取 goroutine id使用第三方库获取 goroutine id总结如果你使用过如 python、Java 等主流支持并发的编程语言,那么通常都能够比较容易的获得进程和线
目录一、并发编程的基本概念二、进程、线程、协程三、Goroutine四、Goroutine的创建和使用1. 创建Goroutine2. Goroutine的规则五、Goroutine的生命周期和调度六、使用runtime包管理Goroutine七、多线程会遇到的问题1
目录文章正文多协android程文件上传的基本流程示例代码详细分析总结文章正文
目录介绍一、goroutine的创建与调度二、channel的创建与使用三、goroutine与channel的协同工作四、使用channel进行同步五、channel的选择操作六、使用buffered channel进行流量控制七、总结介绍
目录介绍“踩坑”示例代码怎么避免“踩坑”呢?另外一种方法是创建一个新变量总结介绍
网络编程是并发大显身手的一个领域,由于服务器是最典型的需要同时处理很多连接的程序,这些连接一般来自于彼此独立的客户端。
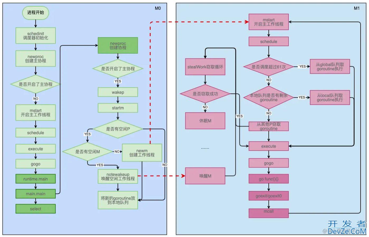
目录0. 简介1. 协程调度发生的时机2. 创建协程时的调度3. 主动挂起3.1 协程挂起3.2 协程唤醒4. 小结0. 简介