目录1. Spring Security 简介2. 快速开始2.1 添加依赖2.2 基本配置3. 详细配置3.1 认证配置内存认证JDBC 认证(可选)自定义 UserDetailsService3.2 授权配置3.3 密码加密4. 高级特性4.1 CSRF 防护4.2 方法级安全4.3 O
目录概述1. 什么是Spring Security1.1 配置示例1.2 spring security 基本原理1.2 Spring Security存在的问题2. 什么是oauth22.1 那么如何实现检查token的呢2.2 jwt2.3 endpoint概念2.4 spring Security和 spring Sec
目录注册PersistentTokenRepos编程客栈itory修改安全配置类页面添加记住我复选框CSRF 理解(默认开启)解决方案检查Referer字段CSRFTokensecurity实现总结注册PersistentTokenRepository
目录本次升级源自一次安全漏洞提醒升级了版本看几个报错的源码接口和实现都有升级Hibernate到最新能支持的版本总结本次升级源自一次安全漏洞提醒
目录Spring Security自定义失败处理器一、自定义认证失败处理器(AuthenticationFailureHandler)二、自定义授权失败处理器(AccessDeniedHandler)三、实战注意事项总结Spring Security自定义失败处理器
目录前言官方给的处理器SimpleUrlLogoutSuccessHandlerForwardLogoutSuccessHandlerHttpStatusReturningLogoutSuccessHandlerDelegatingLogoutSuccessHandler自定义处理器总结前言
目录一、背景二、spring security-ObjectPostProcessor2.1 基本概念2.2 spring 实现自ZEAodP动手动装配2.3 spring security 随处可见的手动装配2.4 spring security 配置一、背景
目录SpringSecurity拦截器链Spring版本SpringBoot 版本SpringSecurity拦截器链 Spring版本 <!--Spring Security过滤器链,注意过滤器名称必须叫springSecurityFilterChain-->
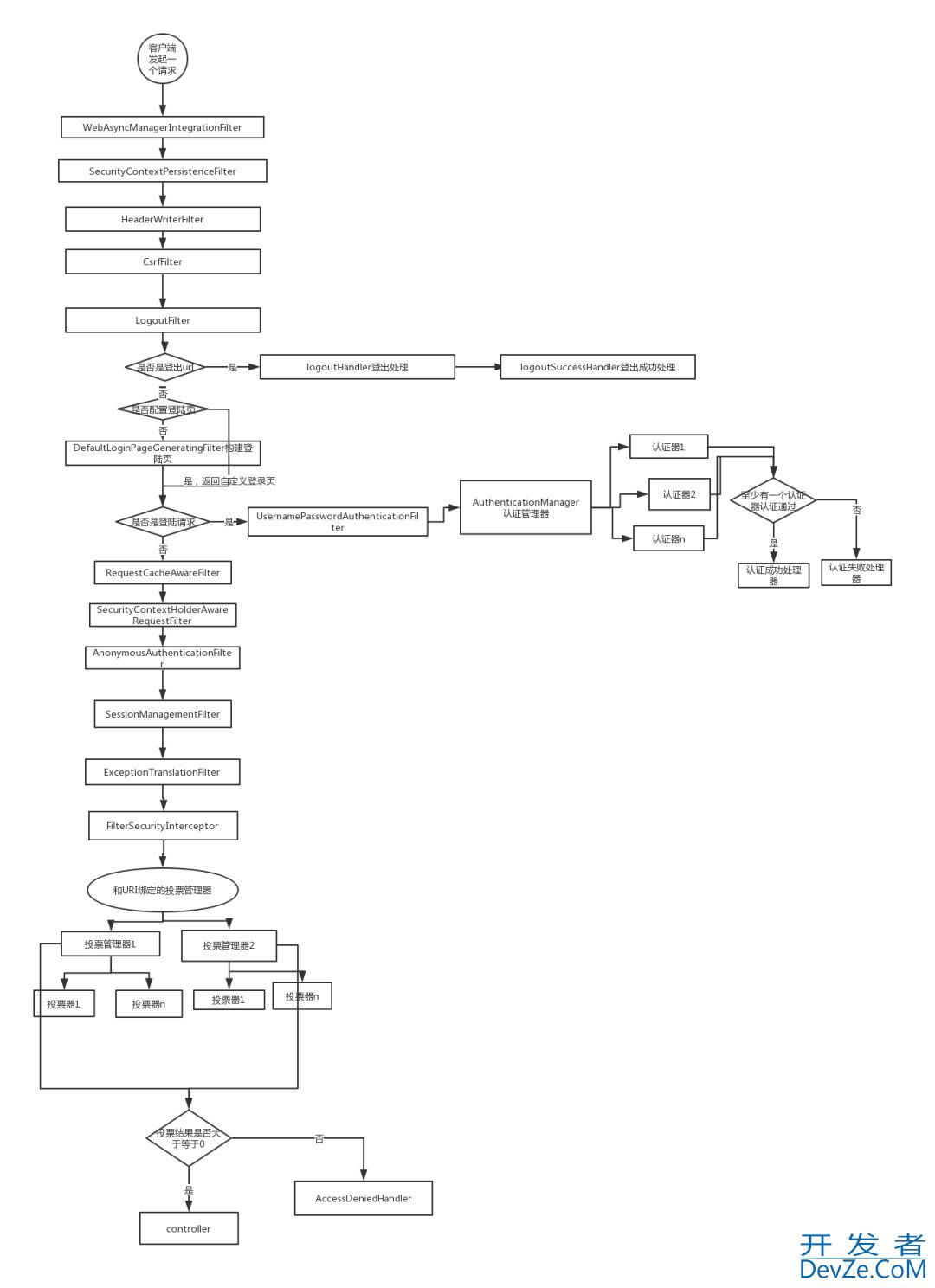
目录1、SpringSecurity 本质是一个过滤器链2、SpringSecurity 流程图流程说明3、Security 配置配置类伪代码配置简介4、Security 权限系统5、Security 扩展 6、总结1、SpringSecurity 本质是一个过滤器链
目录Introduction权限配置源码配置类权限控制方法权限控制本文样例代码地址:spring-security-oauth2.0-sample。