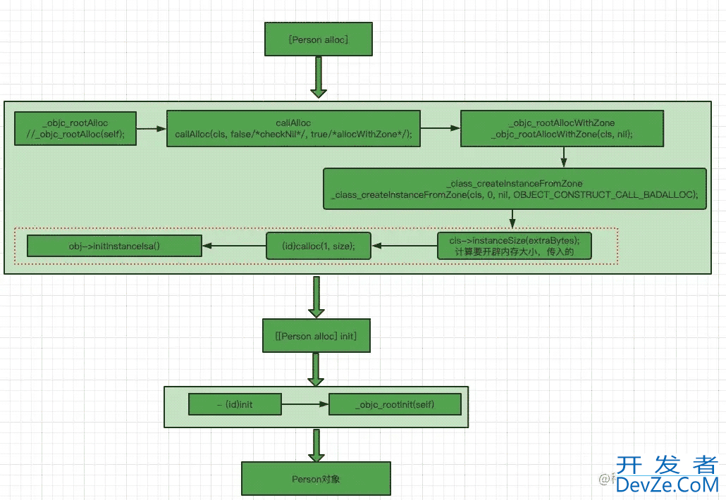
目录alloc&init 的源码流程图Init 源码探索new 的源码探索alloc&init 的源码流程图
530877963 2022-06-19 06:20 “十里沙堤明月中”上一句是:“万株松树青山上”,这是出开发者_开发知识库自于 唐朝 白居易 所著的《夜归》。附《夜归》全文赏析夜归作者:白居易朝代:唐朝半醉闲行湖岸东,