爱人 (Lover) 邓丽君 专辑:花样年华 语种: 日语 流派:Pop 唱片公司:Universal Music Ltd.
苏涵陌 开发者_JAVA技巧2022-05-05 00:10 这首诗出自汉乐府,由宋人郭茂倩收集整理的。
 
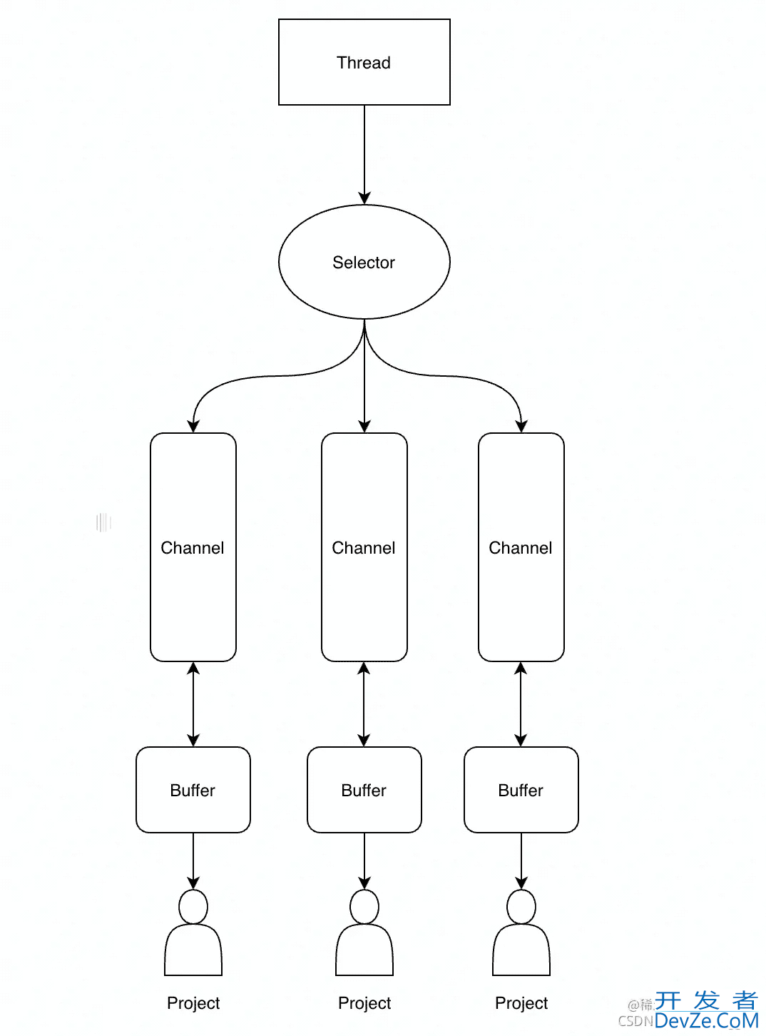
      目录1 前言2 Netty是什么?3 Java I/O模型简介3.1 BIO代码实现4 Java NIO4.1 基本介绍4.2 三大核心组件的关系4.3 Buffer缓冲区4.4 Channel通道4.5 Selector选择器4.5.1 Selector的创建4.5.2 注册Channel到Selector4.
Following Philip Haack\'s article Scripting ASP.NET MVC Views Stored In The Database here, does anyone have a working exam开发者_JS百科ple of building a view from a database?
I\'d like to run my Java Card applications in some kind of emulated/simulated environment to be able to run JUnit (or any other unit test framework) tests on them. Does anyone know of开发者_JAVA百科 s
I have a textbox and datagrid inside of a dockpanel that is in a WPF groupbox. <GroupBox Margin=\"8,142.04,1.783,230.4\" Height=\"Auto\" Header=\"Desired Meeting Outcomes (decisions or actions)?\"
kelorxq 2022-05-07 13:19 许多人都喜欢玩和平精英这款游戏,但是遇到问题要找客服却不知道在哪找。下面就来看看在游戏中怎么找到客服吧!操作方法01首先,打开和平精英游戏,在游戏主界面中找到右下角的&ldquo
杨家大姑娘 2022-05-30 09:16 开发者_StackOverflow社区安阳那家医院治疗输卵管堵塞好点-安阳不孕不育医院排行?建议到三甲医院检查治疗。判断自己的输卵管通不通,一般主要是通过做输卵管的检查来有助于诊断。
开发者_开发技巧茶朵。 2022-06-01 11:40 TVB:大太监、飞虎、雷霆扫毒、法政先锋3国产:民兵葛二蛋、楚汉风云、大秦帝国2、隋唐英雄传、麻辣女兵美剧:行尸走肉第三季、绿剑侠、傲骨贤妻、新警察故事韩剧:清谭
前不久在《乘风破浪的姐姐》第二季里面,容祖儿与陈小纭因为分词的原因吵了起来,陈小纭认为《给自己的歌》后面高音部分太难,自己不是专业歌手无法驾驭想要开头部分,容祖儿以歌手角度认为开头要稳住,双方因为观念