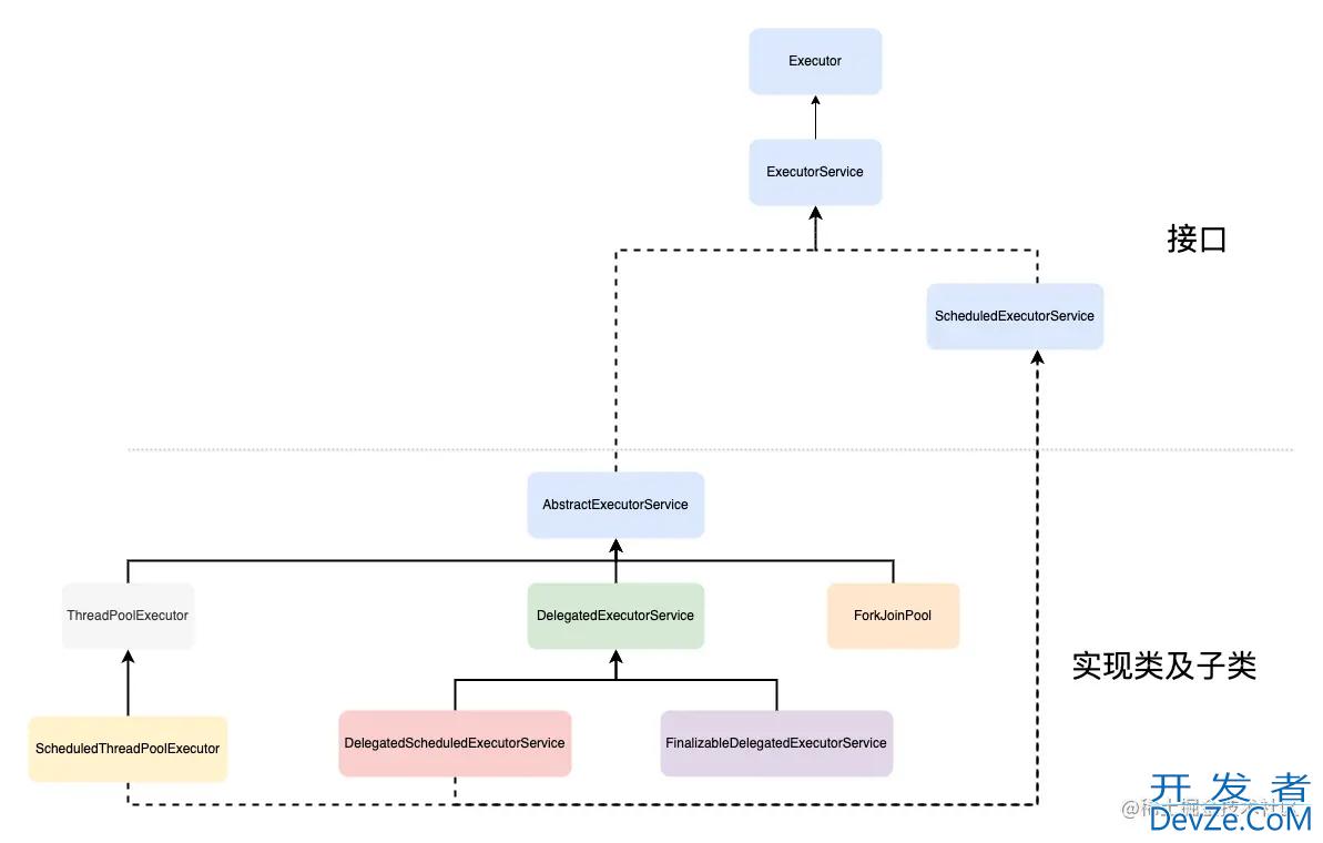
目录前文线程池的封装实现ThreadPoolExecutor线程池拒绝策略任务队列前文 提到线程的使用以及线程间通信方式,通常情况下我们通过new Thread或者new Runnable创建线程,这种情况下,需要开发者手动管理线程的创建和回