I have a payment_types table in which you can enter different payment types such as direct debit, credit card, credit card on file, etc. for an event.For each payment type, you can specify whether t开
I heard a lot about denormalization which was made to improve performance of certain applic开发者_Python百科ation. But I\'ve never tried to do anything related.
Assume we have some denormalized data, like this: List<string[]> dataSource = new List<string[]>();
I have data that kinda looks like this... Elements Class | Synthetic ID (pk) A| 2 A| 3 B| 4 B| 5 C| 6 C| 7 Elements_Xref
Please I don\'t have any idea. Although I\'ve made some readings on the topic. All I know is it isused to make the data in the database more efficient and easy to handle. And It can also be used to sa
I\'m in the early stages of my database design so nothing is final yet, and I\'m using the \"TOXI\" 3-table design for my threads which have optional tags, but I can\'t help but feel that the joining
I have a large table(60 columns, 1.5 million records) of denormalized data in MS SQL 2005 that was imported from an Access database.I\'ve been tasked with normalizing and inserting this data into our
For a system I am currently building, the following two scenarios occur: My permissions system is the perennial favorite of attaching permissions to roles, and roles to users, but with a twist: perm
I need some inputs on how I should structure my db. Let\'s say I want to store members data in members table. There are two types of members, let\'s say person and organization. Perso开发者_如何学编程
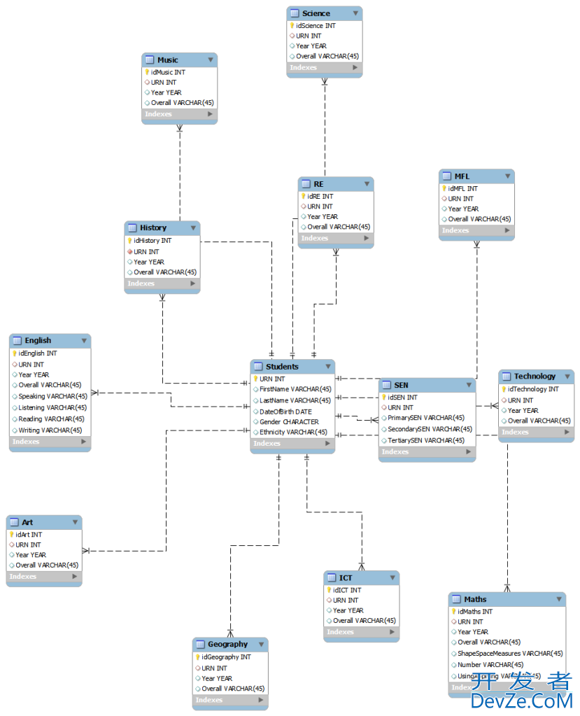
I am creating an application which generates statistical information for a pupil\'s performance over their school career. To achieve this, I need to store every grad开发者_Go百科e ever attained by a p