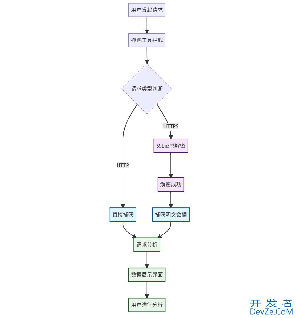
目录抓包工具概述什么是抓包工具主流抓包工具对比抓包工具核心功能解析HTTP/HTTPS请求拦截请求重放与修改Mermaid可视化图表图1:抓包工具工作流程图图2:爬虫抓包分析时序图图3:抓包数据分析架构图图4:反爬机制识别
How do I disable the bounce effect when vertically scrolling a UITableView? Right now if I scroll anywhere near the bottom, the view scrollbar bo开发者_JAVA百科unces right up. I would like my UITableV