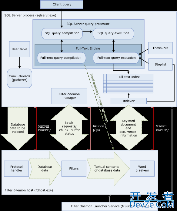
目录一、概述二、全文搜索查询三、将全文搜索查询与 LIKE 谓词进行比较四、全文搜索体系结构4.1、SQL Server 进程4.2、过滤器守护程序主机进程五、全文搜索处理5.1、全文索引过程5.2、全文查询流程六、全文索引体系结
I\'m writing a very simple in-place DFT.I am using the formula shown here: http://en.wikipedia.org/wiki/Discrete_Fourier_transform#Definition along with Euler\'s formula to avoid having to use a compl